Merge Rules in ORS
Access the Merge Rules screen by selecting ORS>Configuration>Profile>External Interface>Merge Rules. You can configure merge rules at the Merge Rules screen. Merge rules in ORS determine the final merge once a profile has passed the internal match criteria (OXI_PROFILE parameters), and the region configuration check.
Internal Match criteria includes the profile elements that are checked for matching (yes or no) before the profiles are merged. Profile elements include information such as name, address, email, phone number, etc.
Note: Profiles must have only one primary address. When an address or phone number is deleted on a profile, the record will become inactive in OPERA, not deleted. The inactive record will be removed after 30 days by the purge process. Prior to this 30 days, the record may be reactivated if added back to the profile.
When an address or phone number is deleted in PMS, OXI will send the record as "inactive" to external systems. If a perfect match on the address or phone is found, the address or phone record will become inactive in the external systems.
Note: Profile Merging is only 1 to 1.
Internal Match Criteria (looked at before Merge Rules) includes the following:
Once the internal entry match is successful, the system will continue matching on the defined weighing points. The configuration of merge rules and weighing points is based on the configured regions in ORS. Each profile type can be configured separately in the merge rules. Merge Rules can be set as a combination of fields and XNAME is utilized for the Double Byte Character set match calculation.
Note: Automerge occurs whenever there is a match. If the point value is lower than the Lower Threshold, there are not enough points for automerging.
Example:
If the parameter MULTIPLE_MATCHES is ENABLED in OXI_HUB, and more than one of the potential matches is above the MULTIPLE_THRESHOLD value, then the profile will stage. It is recommended that the MULTIPLE_THRESHOLD value be set between 5% and 10% below the UPPER_THRESHOLD value. The purpose of this functionality is to identify the good matches in the database and that the proper profile is updated in case multiple duplicate profiles were. In such a case, two duplicate profiles in ORS profiles can be merged before applying a match with the profile from the external system. For an example, see the scenario below.
Sample Profile: Multiple Threshold is set to 65
Scenario A: Profile A= 50, Profile B=100, Profile C=120 Profile Stage
Scenario B: Profile A=50, Profile B=65, Profile C=100 Profile C Updated
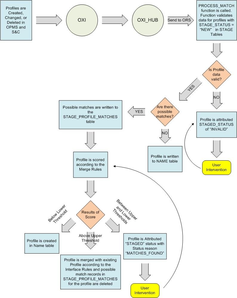
The below diagram shows how OPERA processes and merges profiles based on merge rules.

Region. Based on the profile region setup in ORS, a list of valid values is presented here to choose from. The NONE region will be set during the installation.
Name Type. Select the profile name type, which can be Company, Individual, Group, Primary Member, Source, or Travel Agent.
Merge Rule. Thresholds are the initial merge rules that need to be set first when a new interface is being configured. The LOWER_THRESHOLD indicates the lowest merge level that a profile needs to achieve to be considered for a match. Otherwise it would be created as new. The UPPER_THRESHOLD indicates the hurdle a profile needs to take in order to match with an existing ORS profile. If a profile acquires points between the lower and upper threshold it will be staged and user intervention is required to achieve a final match. MULTIPLE_THRESHOLD should be set 5 to 10% below the UPPER THRESHOLD.
Type. For the lower, upper, and multiple thresholds the type would be THRESHOLD. Once the thresholds are set, all other types will become MATCH as they apply to the merge rules.
Points. Weighing points for the upper threshold will be the minimum points a profile has to achieve in order to be merged. Weighing points for the lower threshold will be the maximum points a profile has to achieve for the profile to insert new into the database. Weighing points for the matches are defined by you, and would be set according to the data field/combination of data fields that you select. This can be set as percentage or as points alike.
Apply Rule. The activation flag for the merge rule. This must be checked for the merge rule to be applied. A merge rule can also be created and then temporarily be deactivated by blanking out this flag.
Maintainable. Merge rules that are flagged as maintainable can be updated and/or deleted at a later date to include more conditions for a profile to be matched against.
Search. After entering the two values of Region and Name Type in the yellow search area, you can press this button to start the search of merge rules that apply for the selection made.
Copy. Replicate the exact same merge rules from one region to another.
New. Create a new merge rule for a region and profile type. The Merge Rules - New screen appears.
Region. Select the region from the Region LOV.
Name Type. Select the profile type from the Name Type LOV. Select either:
Merge Rule. Select the Merge Rule from the LOV. The Validation Item screen appears.
Note: NAME2 and NAME3 validation items are only available for Company, Travel Agent and Source name types when the LOOKUP EXTENDED ACCOUNT NAME SEARCH application parameter is set to Y. The NAME2 and NAME3 validation items are only used for matching points and not for match criteria.
Type. For the lower, upper, and multiple thresholds the type would be THRESHOLD. Once the thresholds are set, all other types will become MATCH as they apply to the merge rules.
Points. Weighing points for the upper threshold will be the minimum points a profile has to achieve in order to be merged. Weighing points for the lower threshold will be the maximum points a profile has to achieve for the profile to insert new into the database. Weighing points for the matches are defined by you, and would be set according to the data field/combination of data fields that you select. This can be set as percentage or as points alike.
Apply Rule. The activation flag for the merge rule. This must be checked for the merge rule to be applied. A merge rule can also be created and then temporarily deactivated by blanking out this flag.
Maintainable. Merge rules that are flagged as maintainable can be updated and/or deleted at a later date to include more conditions for a profile to be matched against.